2025年10月31日
TE2025年10月30日
罗克韦尔2025年10月24日
采埃孚2025年10月24日
兆易创新2025年10月24日
欣旺达2025年10月27日
魏德米勒
2025年10月22日
倍福
2025年10月16日
罗克韦尔
2025年10月16日
明珞装备
2025年10月11日
EMAG
2025年10月31日
海克斯康
2025年10月24日
Melexis
2025年10月24日
倍加福
2025年10月23日
科尔摩根
2025年10月23日
海康机器人
伴随着科技的进步,电动汽车技术得到迅速的发展。
相比内燃机汽车,电动汽车具有零排放、高能量效率、低噪声、低热辐射、易操纵和易维护等优点,将是未来汽车发展的方向,也是现行研究的热点。
电动汽车的动力电池有如下三类:燃料电池、蓄电池和超级电容。燃料电池、蓄电池和超级电容在能量密度和功率密度上有互补性[1>。单一使用蓄电池、燃料电池或者超级电容,难以用作电动汽车的动力源。混合电池是一比较理想的解决办法。采用混合电池驱动系统,特别利用超级电容快速充放电能实现汽车制动能量回收,以及燃料电池超大能量密度支持汽车持久行驶,使得燃料电池/超级电容组成的混合驱动系统成为电动车驱动的最佳方案[2>。
对于车载用电源,为达到较高功率和能量,超级电容往往采用多块单体串联的形式。伴随着电容串级的提升,电池整体电压也随之提高;对于车载电池,超级电容工作电压常达到几百伏,而这样高峰值的电压引起的波动会带来强烈的电磁干扰,为电容组件的检测带来很大的困难。同时由于串联超级电容往往采用大电流充放电(通常在50A~150A之间),电压、电流变化十分迅速。如中型客车用超级电容以150A电流放电时,端电压会在1分钟之内由300V减到70V,而200V恒压冲电时电流也会在几分钟内由50A增大到150A左右,这样迅速的充放电速度和幅度带来的噪音影响也是十分巨大。
针对超级电容特殊的工作状况,本论文给出一种超级电容电池检测系统。通过对超级电容组件进行充放电循环试验采集其电压、电流参数,并与标准参数对比,从而验证出本检测系统能在强电压电流变化情况下快速实现较高的检测精度。
1 检测系统原理及各模块实现
1.1 检测对象
测试用超级电容采用上海奥威科技开发有限公司提供的两组串联不对称电极双电层超级电容组件。
1.2 系统原理介绍
超级电容管理系统可实现对超级电容工作电流和电压的实时采集。超级电容管理系统整体结构框图如图1所示。系统共由3个主要模块组成:现场电压、电流、采集与调理模块(即采集模块),信号隔离与MCU信号处理模块(即中央处理模块),电源管理模块。采集模块内,霍尔电压、霍尔电流传感器分别对超级电容电压和电流进行现场采集,采集信号经过仪用放大,然后转化为4mA~20mA电流信号并发送到中央处理模块。中央处理模块内,采集模块发送的4mA~20mA电流信号,经过电流电压变换后,再进行隔离放大、AD转换并送到MCU;MCU将数据处理后通过CAN接口传送到上位机;当检测到数据异常时MCU输出故障信号,以便工作人员能即时采取措施。电源管理模块为各功能模块提供稳定隔离的电压。增加RS232通信串口,以便MCU程序烧录。

1.3 各主要模块的实现
本测试系统分别采用四块电路板,以实现三大功能模块——采集模块、中央处理模块和电源管理模块。即电压采集与初调理板、中央处理板以及电源板。下边着重介绍电压、电流采集模块和中央处理模块的实现。

1.3.1 采集模块的实现
采集模块包括总线电流的采集、总线电压的采集两个部分,图2即为电流采集原理图。采用霍尔电流传感器隔离被测系统,比传统的基于电阻采样的电流分压电路精度高,安全性能好,抗干扰能力强。本文选用Honywell公司的基于磁补偿原理的霍尔闭环电流传感器CSNK591,测量范围±1200A,线性精度达到0.1%,总体精度达到0.5%,响应速度小于1μs,完全满足了系统的要求。采集信号经精密电阻转变为电压信号,再由仪用放大器放大为±5V双极性电压信号。系统选用AD620BR仪用放大芯片,该芯片在增益较低时具有较大的共模抑制比(G=10时,共模抑制比最小为100dB),能较强地抑制由于温度、电磁噪声等因素引起的共模干扰。放大信号通过OP27GS芯片抬升至0~10V单极性信号,经过射极跟随器送至变送器XTR110KU,转为4mA~20mA的电流信号送到中央处理模块。之所以将采集信号转变为4mA~20mA电流信号,是考虑到与工业接口标准的统一,并且采用电流传输抗干扰能力强。

总线电压的采集同样选用基于磁补偿原理的闭环霍尔电压传感器VSM025A,实现原理与电流采集相同。
1.3.2 中央处理模块实现
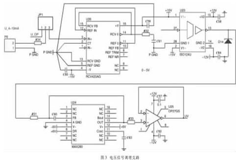
中央处理模块是测试系统的核心部分,包括MCU和AD单元、模拟信号二次调理单元、故障输出单元和CAN接口单元等,如图3所示。
  采集模块输入的4mA~20mA电流信号首先经过模拟信号二次调理单元,进行信号的变送、隔离、滤波和放大。模拟信号的隔离方式很多,常用的方法为隔离放大器、线性光耦以及电压频率转化,其中隔离放大器和线性光耦隔离电压高,抗干扰能力强,线性度高,但线性光耦隔离线路复杂,需要调整的参数较多,并且当输入电压比较小时,线性度较差。故本文选用BB公司高精度ISO124U隔离运算放大器完成输入模拟信号的隔离,隔离后的信号经5阶Butterworth低通滤波MAX280电路过滤高频干扰,随后通过一射极跟随器送出。
  
  二次调理后的采集信号,经过12位高速AD7891送至MCU。MCU对数据进行处理并将数据通过CAN接口传送到上位机。单片机选用STC系列8位高速单片机STC89C58RD+。该单片机具有强抗干扰性,4kV快速脉冲干扰(EFT)和高抗静电(ESD),可通过6000V静电,很好地满足了超级电容高电压大电流的工作环境。该单片机可实现6时钟模式,在本系统采用24M晶振情况下,单片机工作频率可达到4MIPS,相当于普通51系列单片机运行速度的4倍。
另外,测试系统设置3通道故障诊断输出,能显示欠压、过压、过流等状态。测试系统与上位机采用抗干扰能力强、稳定性好的CAN通信方式,保证测试系统送入上位机数据的可靠性。
  实际系统有模拟±15V,数字±5V,模拟±12V供电需求,电源管理模块在提供系统各部分所需电压的同时,进行模拟、数字电路隔离,从而避免两类电压互相影响。各部分电源入口都增加了TVS保护,防止浪涌电压对系统的损坏。同时在诸多电源入口处设置相应的滤波电路,如在AD供电入口处增加了π形滤波电路,较好地消除电源信号对所供电路的干扰。
  
  另外,外部连线均采用屏蔽线,能较强地屏蔽线路传输中的电磁干扰。所有电流板使用型材铝盒包装,采用标准航空接头与外界联线,这样在保护电路板的同时隔离外界磁场。
2 测试系统实测结果对比及分析
2.1 测试内容
实验选定以70A和150A两种模式对两组串联的超级电容组件进行充放电测试。首先,对电容进行恒流充电,当总线电压达到300V时,转为恒压充电,当总线电流降低到10A时进行70A恒流放电,如此循环测试5个周期。



2.2 实验结果及分析
图4、图5、图6给出了两种情况下的测试曲线对比。其中,图4表示70A和150A两种标准测试情况下,电流的变化曲线。图5、图6表示两种情况下,电压曲线特性。可以看出两者的匹配程度很好。
电压测试精度高于电流测试精度,这是由于一方面充放电系统本身电压比电流控制精度要高,另一方面电流传感器安置在电容箱体内并且紧靠单体电容,电容充放电时产生的噪声干扰比较严重。同时,霍尔电流传感器孔径较大,穿过电流总线后仍有一定空隙,在一定程度上影响了测试精度。对比各组电流曲线,可以看出随着电流的增大,测试结果的相对误差减小,但绝对误差保持一致,不超过3A。
本文给出一种车载超级电容测试系统,该系统采用基于磁补偿原理的霍尔闭环电流、电压传感器采集总线信号,以抗高压脉冲干扰的STC51高速单片机进行信号处理,并采用仪用放大、电流传输、模拟信号隔离、5阶低通滤波等措施,尽可能地减少信号传输过程的噪音。通过对超级电容组件充放电测试,表明本系统具有抗干扰能力强、检测精度高等优点,能很好的满足车载超级电容高电压大电流环境下的测试要求。