2025年10月31日
TE2025年10月30日
罗克韦尔2025年10月24日
采埃孚2025年10月24日
兆易创新2025年10月24日
欣旺达2025年10月27日
魏德米勒
2025年10月22日
倍福
2025年10月16日
罗克韦尔
2025年10月16日
明珞装备
2025年10月11日
EMAG
2025年10月31日
海克斯康
2025年10月24日
Melexis
2025年10月24日
倍加福
2025年10月23日
科尔摩根
2025年10月23日
海康机器人
回忆过去(不那么遥远以前),驾驶着你爸的老爷车,AM/FM收音机、磁带录放机和汽车空调标志着那个时代豪华汽车的最高水平了。如今,许多人难以想象,全家人的公路之旅几乎都配备了卫星导航GPS、每一个乘客单独的DVD播放机、车内气候控制、加热座椅、巡航控制、无线接入以及提醒驾驶员车灯一直开着的语音提示功能,引擎要持续为这些电子系统供电,否则,车上这些设备将变成华而不实的摆设。
随着汽车电子和电气附件的增加,制造商如何通过提供足够的电源来满足其要求呢?一旦出现电压浪涌或下跌,会发生什么情况?更为豪华的汽车是否会危及乘客的安全?要采取什么解决方案才能确保高度电气化的汽车维持足够的电源?
附件功耗呈现上升之势
汽车电子和电器设备以平均每辆车每年超过110W的速度递增,最近,过去由机械力和液压力推动的系统都改由电力驱动,对电能的大部分需求都源于此。上世纪80年代出现的防抱死刹车系统(ABS)具有存储容量大约为8KB电子控制单元;而现代的第五代ABS硬件配备128KB的存储器,大小仅仅为早期系统的40%。由于设计精巧和创新,现代电气/电子系统对功率的要求通常比最初推出的系统要小。
下表总结了现代汽车的汽车电气/电子系统的主要子系统(和负载):
发动机管理
多媒体和加热、通风和空调(HVAC)
车身电子
底盘电子
照明(外部和内部)
未来的系统
表中所列的用电负载是连续和间歇运行的部件的混合体。然而,汽车电力充电系统的组成部分至少要包括交流发电机、蓄电池和电力配线系统(也就是PowerNet),它必须完全持续地支持引擎管理功能以及大部分的多媒体和HVAC功能,并根据驾驶条件和消费者的用途支持其余类别的汽车电子系统。
表中的两类(引擎管理、多媒体和HVAC)汽车电子系统需要汽车电力系统提供102A的电流。这一点很重要,为了描述附件超载的电流状态,要注意:为了在不增加电池的条件下支持102A的负载,交流发电机必须具备大约两倍的额定电流—204A。原因在于:当引擎低速运行且怠速时,汽车交流发电机仅仅可以产生一半的电能。这就需要大型的交流发电机,在标称系统电压为14.2V的PowerNet上,它必须提供2,840W的功率。
如果以不同的占空周期把其余的四个子系统的用电负载包含在汽车的负载调查表中,就有可能轻易地超过交流发电机的供电能力。当这种情况出现于现在的汽车上时,PowerNet的电压就会下降,直到系统电压与电池内部12.8V的电压匹配,此时,蓄电池开始为总的用电负载提供一部分电能。这种效应被称为电池分配(battery contribution)。
电池分配是一种周期性的事件,它随机地为不定期工作的用电负载供电,如乘员室的自动温度控制、旋转方向盘的事件;或为消费者所选择的确定性负载供电,如音响或导航助手。这些周期性事件就是电池耗尽的原因,并最终导致需要更换电池。
关于该表要注意的最后一点是:如果考虑车身电子、照明和底盘电子等子系统的间歇性负载,对汽车充电系统的需求就真的是附件超载(accessory overload)。将来的系统将持续这种趋势。
汽车制造商因此正采取步骤降低因电子系统泛滥所造成的电气系统超载问题。这些措施包括:提高现有用电附件的效率;功能集成以消除重复的控制电子系统,从而降低控制系统的耗电;缩小机械传动装置,例如,对ABS创新使之能够以更小、更低的功耗提供预期的功能。(改写)
电力需求无穷无尽
实际情况依然是:在不远的将来,附件超载将继续猛烈如初,因为消费者需要越来越多的新特色和功能。从下图可见4代汽车电子系统的演变进程。

从1968年到上世纪70年代,第一代汽车电子系统包括电动助力窗、电动门锁、空调、电子燃油注入和电子点火,这些系统对于满足那个时代的排放规则的要求是必需的,并演变到采用电动助力转向。
从上世纪80年代到90年代早期,第二代汽车电子系统包括ABS、防盗系统和更为先进的电子引擎控制系统,以满足限制尾气排放的法规的要求。第二代汽车电子系统因采用软件控制功能和专用电子控制单元而成为可能,如早期的引擎控制单元(ECU)通过基于传感器的闭环控制及取代了老式机械系统的电子机械传动装置来管理燃油、火花塞放电和废气的再循环。
第三代汽车电子功能因引入更为强大的微处理器而成为可能,例如以80186取代8080,并能够处理更多的控制功能。这就引出了更为先进的功能,如多工通信和分布式计算功能、巡航控制、导航功 能以及自动化程度更高的空调系统,并改善了变速箱,实现了人力操纵传动的自动化,采用了更为先进的气囊。在第三代汽车电子时代,车载娱乐系统采用了数字信号处理器(DSP),提高了分布式电子系统架构的性能,扩展了诸如控制器局域网(CAN)之类多工通信的应用。
利用更高级别的分布式汽车电子系统,就有可能从仪表盘面板中腾出新的空间,因为只有控制信息是需要读取的。上世纪90年代的音响系统就是这种趋势的一个例证,其中,收音机机芯和音响放大器级都安装到汽车车身的后窗台区域之中,仪表盘面板上仅仅留下显示器和开关。车内气候电子控制、导航系统、CD换碟器等等之类的系统也出现了类似的趋势。
在第四代汽车电子系统阶段,微处理器和数字信号处理器在汽车中的应用更为普及。这些21世纪的系统中,每辆车的汽车电子系统采用了40到80个以上的微处理器和35到100个以上的电机。新的系统由软件控制,并广泛地依赖于廉价和鲁棒的存储器硬件的可用性。
将来汽车中电子系统的数量可能不会像二代时增长那么快,但是,软件系统将呈指数增长。例如,目前正呈现的一个趋势就是通过免疫系统工程把在线诊断(OBD)升级为下一代的OBD1。之所以出现这种趋势是因为:目前的系统复杂性如此之高,以至于接近2/3的故障模式根本无法解读,并且将继续恶化。
要诊断未来的汽车电子系统,将需要扩充在线计算软件以执行诊断,因为将来的系统所包含的电气化高安全性子系统比现有的系统要多一个数量级以上,这些高安全性子系统包含在此已讨论过的电气化子系统及更多的子系统。目前,电子节气门控制(ETC)和电子助力转向系统(EPS)已经被延伸到电子稳定程序(ESP)系统,以管理汽车纵向运动控制到电子受控刹车(ECB)系统等等功能。这些子系统成为表中所列的第6类。(改写)
PowerNet稳定性
随着汽车电子系统的增多和汽车电力供电系统负担的加重,设计工程师如何才能减轻各种各样汽车用电设备的影响?虽然这些用电设备的平均功率需求以每年 110W的速度持续增长,实际上这不是一个小数,因为我们已经看到汽车电子系统的用电量已经让供电系统超负荷运行。问题是什么才是让汽车供电系统崩溃的“ 最后一根稻草”?什么时候会发生这种情况?
当混沌系统行为受到某种压力因素作用的时候,如果该压力因素的增长悄无声息,最终会接近一个崩溃点或倾翻点。随着对汽车PowerNet需求的增加,汽车上正在发生这种情况。从电网稳定度的观点看,这种情况并不是如此严重,因为有汽车蓄电池的稳定作用。
PowerNet瞬间波动所带来的问题
如上所述,21世纪的汽车电子系统高度依赖于软件,因此,越来越易于受到PowerNet可变性的影响,并且拥挤杂乱的电力分配网络对用电量的瞬间变化更为敏感。制造商要在更敏感的电子模块中安装电源线滤波和较大的电容器组,以解决日益恶化的电源分配网络所面临的问题。实际上依然是所有电子模块都具有不同级别的噪声免疫性;有时在已恶化的电源分配网络与模块本身负载开关的共同作用下,可能导致软件故障。造成如此混乱的原因在于:微处理器或一些支持逻辑功能易于受到同时出现的电源线波动、涌动和负载驱动脉冲的影响。
目前,汽车制造商正寻求利用超级电容分布式模块或本地电能储存器件,那就可以向与ECU有关的位置提供平滑和稳定的PowerNet。下图描述分布式电子模块、机电传动装置和超级电容部分储能器件之间实现平衡的分层视图。

在这个高度简化的描述中,超级电容分布模块或双层电容(DLC)紧靠高耗能用电负载,如EPS(1.2KW)、电子机械刹车(1到2KW)和新型照明系统 (如最近出现的白光LED头灯)。本地分布式模块为高峰负载供电,避免造成来自交流发电机和电池的14V电源线出现强烈的波动。
高耗能负载的切换,如上图中加亮的那些部分对汽车电力分配网络—14V PowerNet—有重大的干扰。例如,在一些最新提出的EPS设计中,电动助力转向(EPS)系统有130A的电力需求,最高达到160A。过去,人们假设EPS电力需求在85A(1.2KW)到130A(1.8KW)范围内,如果超出那个范围就表示PowerNet处于最坏供电状态,就可能危及EPS 的正常运行。当引擎几乎处于怠速且连续负载已经是27A加67A或1.3KW时,把1.2到1.8KW的瞬时负载加在PowerNet上,意味着电力分配系统的电压波动为14.2V到12.8V;这也是电池电位的波动范围。如果电力分配系统电压下降10%,那么,那么从前大灯变暗就显而易见,并且EPS性能也会退化,更不要提PowerNet瞬态波动传导到所有其它相连ECU所引起的问题了。
负载平滑方法
本文前半部分描绘了汽车附件电力瞬态超载的情况,这里将通 过仿真对此做进一步的解释。在图解说明的过程中,假设电动助力系统(EPS)工作的过程中,引擎管理和一些气候控制电子系统也在连续地工作。假设EPS从汽车电力线(PowerNet)上持续300ms吸取90A的电流,例如,在坚硬的路面上做变道机动或以低速在停车场驻车。
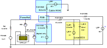
在如下所示的第一种情况下,当PowerNet相对处于重载时EPS被激活,但是,没有安装超级电容电力分配模块。相连负载代表27A的引擎管理、55A 的气候控制和15A的遥控电子控制单元(ECU)。例如,该遥控ECU可能是音响模块,并有意显示为采用本地电解电容器做滤波和平滑。

图:该PowerNet为处于工作状态的EPS供电,但是,没有安装超级电容分配模块。
在上图中,汽车充电系统由交流发电机和铅酸电池来表示。在这种情况下,要利用Ansoft公司的汽车工具箱之中的Simplorer电化学建模工具对电池进行比较详细的建模。PowerNet被高度简化为由线规电阻建模的四个分支电路,包括引擎控制、车箱气候控制、本地ECU和EPS(最右边)。 PowerNet分配点被标注为PDB或电力分配箱。
当EPS工作时,下图描绘了上述电路引起的PowerNet瞬态波动。注意:当电力分配网络稳定时,交流发电机提供给电池的最初充电电流。

图:当EPS被激活时,造成PowerNet的瞬态波动
在上图的曲线中,从左到右、从顶向下依次为:交流发电机输出电流、电池电流、电池电压、EPS电流和本地ECU端的电压。注意,在EPS瞬时被激活前,电池需要20A的连续充电电流。在此仿真中,假设电池充电状态为低,需要充电。关键点是ECU终端电压的高可变性:13.8V到13.2V,再到 12.2V,然后,回到13.2V。这是非常具有破坏性的瞬时电压波动,其波动范围超过了大型电解滤波电容器的平滑能力。
在汽车电力分配网络上会出现许多此类瞬时波动现象,以至于汽车电力环境充满了此类噪声,让各种ECU受到电源线上宽范围的上下波动的影响。

图:该PowerNet电路为已激活的EPS供电并包含一个超级电容分布式模块(右上)
上图与前一张PowerNet电路图相同,但是,增加了放置在EPS负载点的超级分布式模块。这个超级模块是一个标准的汽车设计产品,它在大的用电负载附近像电池一样提供稳定和平滑的PowerNet。所有其它地方一样,存在超级分布式模块的地方,就可以容易地在PowerNet和ECU电压上观察到平滑作用。

图:当EPS被激活时,超级电容器分布式模块平滑了PowerNet上的电源波动
在上图中可见,配备超级电容器分布式模块的PowerNet显示了好得多的响应行为。注意:显示的刻度发生了变化,电源的变化范围比没有采用超级电容器模块时要小得多。重要的一点是:EPS电流不变,所以,其功能保持不变。超级电容器分布式模块的突出特征在于:极大地降低了为本地ECU供电的 PowerNet的另外一个分支电路的终端电压上的电源线干扰(右下线迹)。
基于碳超级电容器技术的分布式模块或本地储能的好处在于:稳定PowerNet的效率很高,即使在汽车的远端分支电路中也有助于平滑和稳定电源线。
在不远的将来,汽车电子功能和特色内容将持续增长,随之而来的是日益增加的附件导致电力分配系统超载。大的连续电力加载正把汽车充电系统推向超载,越来越多和越来越大的耗电设备所产生的负载瞬时电压波动,让非常复杂和高度分布的计算网络很可能受到破坏。
为了看清楚这一点,考察一下典型汽车上的空调压缩机以及中等美国家庭中安装的空调机的制冷能力,就可以看到车内送风电机实际上比家用中央加热系统的耗电要大得多。其它许多车内用电设备也类似。所有这些用电设备都安装在非常有限的空间内,因而常常“拥抱”热量和振动。
超级电容器分布式模块可以取代两到三个铅酸蓄电池,从而为乘用车提供供电解决方案,并且它为电力系统提供了足够的滤波。在某种程度上说,可以称之为迫近倾翻点。对于汽车制造商来说,要重新安排PowerNet并把电力分配系统的电压增加3倍以达到所提议的42V标准,超级电容器分布式模块将是必不可少的。单单依靠它的作用就能把本文讨论的电力分配系统的电流减少1/3。
此外,为了满足特定功能的要求,一些过渡性系统已经向着这个方向发展,利用超级电容器分布式模块技术把本地12V电池供电电压提升到30V甚至更高;EPS就是这样一种功能,微型混合动力(与怠速停车系统有关)是在汽车中提供更高电压的另一个例子。
(John M.)