2025年10月31日
TE2025年10月30日
罗克韦尔2025年10月24日
采埃孚2025年10月24日
兆易创新2025年10月24日
欣旺达2025年10月27日
魏德米勒
2025年10月22日
倍福
2025年10月16日
罗克韦尔
2025年10月16日
明珞装备
2025年10月11日
EMAG
2025年10月31日
海克斯康
2025年10月24日
Melexis
2025年10月24日
倍加福
2025年10月23日
科尔摩根
2025年10月23日
海康机器人
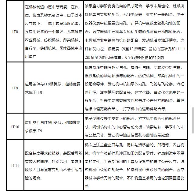
在满足使用要求的前提下,应尽可能选择较低的公差等级,以降低加工成本。公差等级的应用范围可参考表1,各种加工方法所能达到的公差等级可参考表2,公差等级的选择及应用可参考表3。
此外,在选择公差等级时,还应考虑表面粗糙度的要求。
对于基本尺≤500mm的配合,当公差等级高于或等于IT8时,推荐选择孔的公差等级比轴低一级;对于公差等级低于IT8或基本尺寸>500mm的配合,推荐选用同级孔、轴配合。





